SY->Module-7 : Electronic Practice - Practice Mode

1) What is the reason for more barrier voltage in silicon diode than germanium diode? | ಸಿಲಿಕಾನ್ ಡಯೋಡ್‌ನಲ್ಲಿ ಜರ್ಮೇನಿಯಮ್ ಡಯೋಡ್‌ಗಿಂತ ಹೆಚ್ಚು ತಡೆಗೋಡೆ ವೋಲ್ಟೇಜ್‌ಗೆ ಕಾರಣವೇನು?
Correct Answer: Lower atomic number | ಕಡಿಮೆ ಪರಮಾಣು ಸಂಖ್ಯೆ
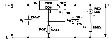
2) What is the name of the regulator circuit as shown in the figure? | ಚಿತ್ರದಲ್ಲಿ ತೋರಿಸಿರುವಂತೆ ರೆಗ್ಯುಲೇಟರ್ ಸರ್ಕ್ಯೂಟ್‌ನ ಹೆಸರೇನು?
Question Image
Correct Answer: Variable output voltage regulator | ವೇರಿಯಬಲ್ ಔಟ್ಪುಟ್ ವೋಲ್ಟೇಜ್ ರೆಗ್ಯುಲೇಟರ್
3) What is the effect, if SCR is latched into conduction and gate current is removed? | SCR ಎಸ್‌ಸಿಆರ್ ಅನ್ನು ವಹನಕ್ಕೆ ಜೋಡಿಸಿದರೆ ಮತ್ತು DC ಯಲ್ಲಿ ಗೇಟ್ ಪ್ರವಾಹವನ್ನು ತೆಗೆದುಹಾಕಿದರೆ ಏನು ಪರಿಣಾಮ?
Correct Answer: Gate looses control over conduction | ಗೇಟ್ ವಹನದ ಮೇಲಿನ ನಿಯಂತ್ರಣವನ್ನು ಕಳೆದುಕೊಳ್ಳುತ್ತದೆ
4) How does the depletion region behave? | ಸವಕಳಿ ಪ್ರದೇಶವು ಹೇಗೆ ವರ್ತಿಸುತ್ತದೆ?
Correct Answer: As insulator | ಅವಾಹಕವಾಗಿ
5) Which multi vibrator produces a repetitive pulse wave form output? | ಯಾವ ಮಲ್ಟಿ ವೈಬ್ರೇಟರ್ ಪುನರಾವರ್ತಿತ ನಾಡಿ ತರಂಗ ರೂಪ ಉತ್ಪಾದನೆಯನ್ನು ಉತ್ಪಾದಿಸುತ್ತದೆ?
Correct Answer: Astable multi vibrator | ಅಸ್ಟೇಬಲ್ ಮಲ್ಟಿ ವೈಬ್ರೇಟರ್